Qual a diferença entre MET e MEV, MET-EDS e MEV-EDS

Neste artigo, você vai entender o que é a análise de MET, conhecer o funcionamento da técnica de MEV, descobrir as diferenças entre a microscopia eletrônica de transmissão e a microscopia eletrônica de varredura, além de explorar as aplicações práticas de cada método.

Além disso, vamos esclarecer quando é mais indicado escolher MET, MEV ou suas variantes com análise química acoplada (MET-EDS e MEV-EDS), ajudando você a tomar decisões técnicas mais seguras e eficazes. Este conteúdo vai te ajudar a compreender melhor essas técnicas e interpretar resultados com mais precisão — e, consequentemente, a escolher o ensaio certo para cada necessidade.

O que significa MET

A Microscopia Eletrônica de Transmissão (MET) é uma técnica de alta resolução capaz de revelar detalhes estruturais em escala nanométrica. Nesse método, um feixe de elétrons atravessa a amostra ultrafina (normalmente com espessura inferior a 100 nm), formando uma imagem baseada na interação dos elétrons com a estrutura interna do material.

Por conta dessa resolução extremamente alta — chegando a poucos angstrons — o MET é amplamente utilizado para estudar cristalografia, defeitos estruturais, nanopartículas, materiais biológicos e interfaces em filmes finos.

Quando o MET é acoplado a um sistema de Espectroscopia de Dispersão de Energia de Raios X (EDS), forma-se o MET-EDS, que possibilita, além da análise morfológica, a identificação e quantificação de elementos químicos presentes em regiões específicas da amostra. Assim, o pesquisador obtém informações estruturais e químicas de forma integrada.

O que é MEV?

O Microscópio Eletrônico de Varredura (MEV) utiliza um feixe de elétrons que varre a superfície da amostra ponto a ponto, gerando imagens tridimensionais com grande profundidade de campo. Diferentemente do MET, o MEV não requer amostras ultrafinas, permitindo analisar superfícies macroscópicas ou fraturas de forma mais simples.

Quando a técnica é combinada com EDS, obtém-se o MEV-EDS, que reúne observação morfológica e análise química em um único equipamento. Isso torna o método extremamente versátil para inspeções industriais e pesquisas acadêmicas.

Quer conhecer melhor o MEV? Acesse nosso artigo sobre a Microscopia de Varredura (MEV) e saiba o que é, qual sua importância, como funciona a análise e as principais aplicações industriais da técnica. Clique no link e boa leitura!

Qual a diferença entre MET e MEV

Embora ambas as técnicas utilizem feixes de elétrons, elas se distinguem principalmente pela forma como interagem com a amostra e pelo tipo de informação gerada.

Comparação entre MET (microscopia eletrônica de transmissão) e MEV (microscopia eletrônica de varredura), mostrando as diferenças de resolução e profundidade.
Ilustração comparativa entre MET e MEV, destacando as diferenças no tipo de feixe de elétrons e na forma de obtenção da imagem.

No MET, um feixe de elétrons muito fino atravessa a amostra. Como esses elétrons interagem com os átomos do material durante a passagem, eles carregam informações sobre a estrutura interna. O resultado é uma imagem que revela detalhes em escala nanométrica e até a organização cristalina, sendo possível atingir ampliações de até 1.000.000x.

Para que isso funcione, a amostra precisa ser extremamente fina (geralmente menos de 100 nanômetros). Isso exige preparo complexo, incluindo cortes ultrafinos e, às vezes, tratamentos especiais para suportar o feixe de elétrons. É a técnica preferida para investigar a estrutura interna de materiais, células e nanopartículas.

AspectoMETMEV
Formação da imagemElétrons atravessam a amostraElétrons varrem a superfície
Tipo de amostraUltrafiníssima (≤ 100 nm)Formatos variados e espessuras moderadas
ResoluçãoMuito alta (até escala atômica)Alta, porém inferior ao MET
Aplicação principalEstrutura interna em nanoescalaMorfologia e topografia de superfície
Preparação da amostraComplexaRelativamente simples

No MEV, o feixe de elétrons não atravessa a amostra, mas varre sua superfície ponto a ponto. Os elétrons interagem com as camadas superficiais, gerando sinais que formam imagens tridimensionais da morfologia externa. Essa técnica oferece grande profundidade de campo e alta resolução (embora menor que a do MET), ideal para analisar topografia e textura de superfícies.

O preparo da amostra é mais simples: na maioria das vezes basta fixá-la em um suporte e, se for isolante, recobri-la com uma fina camada condutora.

Em resumo, a diferença conceitual:

  • MET → Mostra o interior (estrutura interna, arranjos cristalinos, defeitos internos).

  • MEV → Mostra a superfície (morfologia, textura, partículas depositadas).

E onde entra o EDS?

O EDS (Espectroscopia de Dispersão de Energia de Raios X) é um acessório analítico que pode ser acoplado tanto ao MET quanto ao MEV. Sua função é identificar e quantificar elementos químicos presentes na amostra, a partir dos raios X emitidos quando os elétrons interagem com os átomos.

Na prática, isso significa que o EDS fornece informações de composição química diretamente associadas às regiões observadas na microscopia. Se o MEV mostra a topografia e a morfologia superficial de um material, o EDS pode apontar de que elementos essa região é feita. Da mesma forma, no MET, enquanto se observa a estrutura interna e a organização cristalina em escalas nanométricas, o EDS permite identificar a composição local com grande precisão.

Essa integração entre imagem e análise química é o que torna a técnica tão poderosa, especialmente em áreas como ciência dos materiais, geologia, metalurgia e biotecnologia, onde não basta apenas enxergar a estrutura — é fundamental também saber do que ela é composta.

  • MET-EDS → Analisa a composição química em regiões internas extremamente pequenas (nanométricas). Útil para química local de nanocristais, inclusões, precipitados ou regiões específicas dentro de uma célula ou partícula.

  • MEV-EDS → Analisa a composição química da superfície ou de cortes polidos. Muito usado em controle de qualidade, falhas, mapeamento de elementos em superfícies.

Qual técnica escolher?

A seleção entre MET, MEV e suas variantes com EDS afeta diretamente a qualidade dos resultados, o tempo de análise e o custo dos ensaios. Assim, compreender as vantagens e limitações de cada técnica é essencial para obter dados confiáveis e tomar decisões técnicas assertivas.

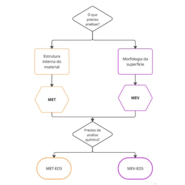
Fluxograma mostrando como escolher a técnica de microscopia eletrônica ideal entre MET, MEV, MET-EDS e MEV-EDS.
Fluxograma de decisão para escolher entre MET, MEV, MET-EDS e MEV-EDS.

Ou seja, conhecendo suas necessidades, fica fácil escolher entre as técnicas. Geralmente, a c2Lab recomenda:

  • Use MET ou MET-EDS → quando houver necessidade de observar a estrutura interna com resolução atômica ou quase atômica, ou identificar a composição de uma partícula nanométrica.

  • Use MEV ou MEV-EDS → quando houver necessidade de analisar a superfície, mapear elementos químicos de forma mais ampla ou observar amostras maiores com menos preparo.

A MEV é uma técnica muito utilizada para auxiliar na caracterização de metais. Acesse nosso artigo “MEV na Caracterização de Superfícies de Mateirias Metálicos” e saiba mais sobre o assunto.

Onde encontrar laboratórios que realizam ensaios de MET e MEV?

A maior plataforma de ensaios do Brasil oferece uma rede de laboratórios parceiros que realizam os ensaios de MET, MET-EDS, MEV e MEV-EDS. Além de outras 3500 técnicas.

Se a sua empresa necessita otimizar o tempo e reduzir os custos de testes e ensaios laboratoriais em alguma etapa da produção ou para certificação de produtos, vamos te ajudar a conseguir os melhores resultados.

Nosso time é especializado em encontrar novas oportunidades, atendendo à sua demanda com agilidade. Somos a maior plataforma de ensaios do Brasil, atendendo em parceria com os melhores laboratórios do país. Conheça nossa plataforma!

Para contratar este ensaio, entre em contato com a c2Lab ou clique em solicite um orçamento

Solicite um orçamento

Se deseja contratar o ensaio, clique no botão abaixo e envie sua demanda. Em pouco tempo, enviaremos um orçamento completo com as condições que você escolher.

Fique por dentro das novidades!

Assine nossa newsletter e tenha acesso aos nossos conteúdos diretamente no seu email.

Deixe um comentário

O seu endereço de e-mail não será publicado. Campos obrigatórios são marcados com *

Contate-nos

Estamos aqui para ajudá-lo. Se você tem dúvidas ou preocupações, não hesite em nos perguntar. Atendimento de segunda à sexta-feira, das 8h às 18h.


Telefone:

(16) 93618-0951

Redes sociais:

This is a staging environment